保障性租赁住房
概述
保障性租赁住房指由政府政策支持,市场主体投资建设,用于解决市民阶段性住房困难的保障性住房,供给对象主要为新市民、青年群体。
申请对象
一、申请保障性租赁房的家庭,应符合下列条件:
(一)申请家庭成员中至少有2人具有本市户籍,且其中一人应当在申请之日前取得本市户籍满3年。申请人应当具有本市户籍,且在本市工作和生活;
(二)申请家庭在本市无住房或者申请家庭的人均住房建筑面积符合规定的住房困难标准;
(三)申请家庭在申请之日前3个自然年度家庭收入的平均值和上一自然年度家庭收入均符合规定的标准;
(四)申请家庭资产符合规定的标准。
申请之日前已被民政部门确认为最低生活保障家庭、分散供养的特困人员,且符合前款第(一)项、第(二)项规定条件的,可以申请保障性租赁房;
年满30周岁在本市工作和生活的单身居民,在申请之日前取得本市户籍满3年,且符合前款第(二)项、第(三)项和第(四)项规定条件的,可以单独申请保障性租赁房。
二、上述申请条件为基本申请条件,其它包括家庭人口、婚姻、户籍、收入(资产)、住房等与取得保障性租赁房轮候资格相关的申请条件详见《厦门市社会保障性住房管理条例》《厦门市社会保障性住房管理条例实施办法》的具体规定。
三、根据《厦门市社会保障性住房管理条例》《厦门市社会保障性住房管理条例实施办法》规定,厦门无需核验新就业无房人员学历信息。
办理形式
窗口办理(申请人户籍地所在地街道办事处办事服务窗口)、网上办理
咨询方式
电话:968383
办公时间:上午8:30-12:00;下午14:00-17:30
申请材料
《厦门市保障性租赁房申请表》、厦门市保障性租赁房申请承诺书、居民身份证、家庭成员关系、户籍材料、低收入证明、结婚证、离婚证(法院判决书、调解书)、申请家庭住房情况材料、申请家庭收入情况材料、申请家庭资产情况材料、属于优先、适当优先、单列分配对象材料。
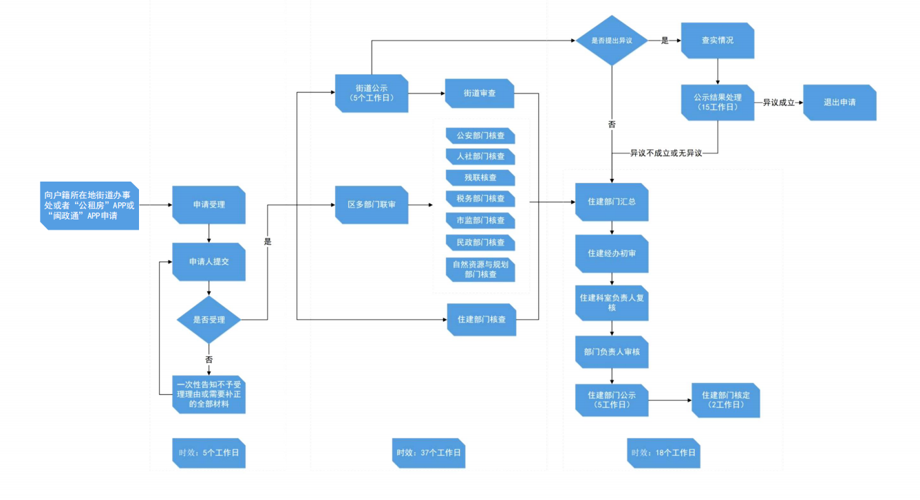
办理流程
一、符合保障性租赁房申请条件的住房困难申请家庭,在规定时间内向户籍所在地街道办事处(镇人民政府)进行意向登记;申请家庭也可通过“公租房”APP线上办理意向登记;
二、市住房保障行政管理部门组织公开随机摇号,产生意向登记对象的申请家庭顺序号;
三、根据摇号结果确定批次受理范围,进入批次受理范围的申请家庭应在规定时间内提供完整资料向户籍所在地街道办事处(镇人民政府)办理正式申请手续;
四、街道办事处(镇人民政府)、区住房保障行政管理部门、市住房保障行政管理部门按规定进行审核、公示,确认保障性租赁房轮候资格;
五、市住房保障中心组织选房及办理后续相关事项。

查询服务
http://szjj.xm.gov.cn/ztzl/bzzf/
常见问题
问:办理进度如何查询 ?
答:通过闽政通等手机端查询办理进度 。
问:社会保障性住房向哪个部门提出申请 ?
答:申请社会保障性住房的家庭,由申请人向户籍所在地街道办事处(镇人民政府)提出申请 。
问:不得申请社会保障性住房的情形有哪些 ?
答:(一)申请之日前五年内有房产转让行为的; (二)通过购买商品房取得本市户籍未满十五年的; (三)作为商品房委托代理人或者通过投靠子女取得本市户籍未满十年的; (四)已领取拆迁公有住房安置补偿金未退还的; (五)市人民政府规定的其他情形 。
问:出现以下情形,承租人应当退回对社会保障性住房 ?
答:(一)申请家庭已取得社会保障性住房后又拥有其它住房的,应当主动向市住房保障行政管理部门申报并退出社会保障性住房。退出的社会保障性住房由市住房保障行政管理部门按规定及合同约定收回; (二)承租社会保障性住房的,其家庭人口、户籍、收入(资产)、住房等情况发生变化时,应当主动申报。市住房保障行政管理部门对不符合承租条件的,收回社会保障性住房; (三)保障性住房租赁合同期满未再申请或者经审核不符合承租条件的,房屋由市住房保障行政管理部门收回 。
问:申请人对审核结果有异议应如何处理 ?
答:申请人对审核结果有异议的,可以向市住房保障行政管理部门申请复核,市住房保障行政管理部门应当在十五日内将复核结果书面通知申请人 。


闽公网安备:35020302032647



